根据《关于2024-2025学年寒假及2025年部分节假日放假安排的通知》(校办发〔2024〕2号)的精神,现对后勤保障处2025年“元旦”期间班车和对外窗口服务安排如下。
一、班车运行
(一)教职工班车
1月1日(周三)教职工班车按照下表运行,1月2日(周四)起恢复正常运行。
1.徐汇校区→奉贤校区

2.奉贤校区→徐汇校区

3.金山生活区→奉贤校区

4.奉贤校区→金山生活区

【温馨提示】
1.奉贤校区学生乘坐班车,请至奉贤校区北正门候车点上车。
2.因基建处施工需要,自2024年12月19日起,奉贤校区江南路和大同路道路封闭(约两年),教职工班车校医院停靠点已调整至南洋路(近变电站),后续若有调整将另行通知。
(二)学生班车(梦境)
请参照上海梦境旅行社有限公司官方微信公告。
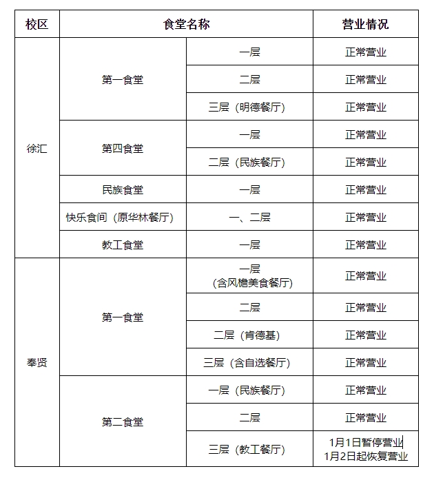
二、饮食服务

【温馨提示】校园一卡通充值服务,请参照学校财务处相关通知。
三、行政通信服务
(一)徐汇校区
1.电信业务:1月1日暂停服务,1月2日起恢复正常;
2.收发室:正常开放,服务时间8:00-17:00;
3.快递站:正常运行,服务时间8:00-20:00,紧急联系电话:13122776383。
(二)奉贤校区
1.收发室:正常开放,服务时间8:00-17:00;
2.快递站:正常运行,服务时间8:00-21:00,紧急联系电话:18016037555。
四、校医院
(一)徐汇校区
1.1月1日门诊暂停,值班正常;1月2日起门诊恢复正常。
2.值班时间:全天24小时;
值班地点及电话:校医院一楼118室、64252689;
夜间应急响应电话:18917102689。
(二)奉贤校区
1.1月1日门诊暂停,值班正常;1月2日起门诊恢复正常。
2.值班时间:全天24小时;
值班地点及电话:卫生所一楼值班室、33612123。
五、蒸汽与超纯水供应
1月1日暂停供应,1月2日起恢复正常供应。
六、会务服务
1.对外服务窗口:1月1日暂停服务,1月2日起恢复正常;
2.线上“会议室预订”系统正常运行,网上预约路径:内射毛片内射国产夫妻一站式服务平台→会议室申请→我要办理。
七、房屋资源管理服务
对外服务窗口:1月1日暂停服务,1月2日起恢复正常。
八、其他管理服务
1.两校区自习教室正常开放;
2.两校区商铺正常营业;
3.两校区学生公寓正常运行与服务;
4.奉贤校区教师公寓入住服务正常运行;
5.两校区报修及维修服务正常运行:
徐汇校区报修电话:64252440(白天)、64252446(夜间);
奉贤校区报修电话:33612440(24小时);
线上报修正常运行:“华理小蜜蜂”微信公众号→服务帮→校园随身报→我要报修,每天24小时接报,正常服务。
后勤保障处
2024年12月31日

